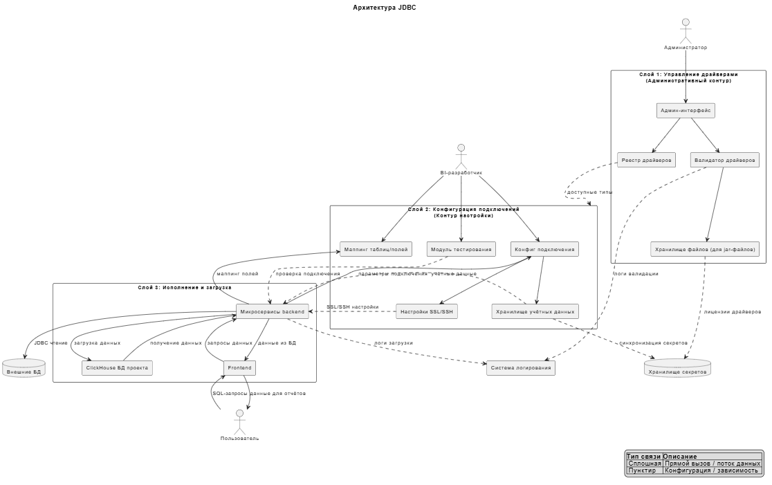
JDBC-коннектор
Бизнес-требования
Основные требования к фиче:
- Заменить подключение к БД в диспетчере данных на JDBC-коннектор
- Единый способ подключения к разным СУБД
- Возможность добавлять новые коннекторы к любой СУБД прямо из интерфейса системы
- Возможность управлять параметрами подключения через конфигурацию источника
- Обеспечить безопасность соединения
- Сохранить логику взаимодействия с микросервисами бэкенда, просмотр статуса подключения
- Настроить логирование всех операций с JDBC-коннекторами
- Коннектор и нагрузка на него никак не должны влиять на производительность системы, при падении драйвера не должен падать основной поток FB
В базовой конфигурации должно быть настроено подключение к следующим СУБД:
- ClickHouse
- PostgreSQL
- MSSQL
- MYSQL
- ORACLE
